
The name. What is in a name? Quite a lot really. A name can be branded to become a very finely tuned image no matter how boring or flamboyant it is. Take John Lewis for instance, we don’t think of a regular kind of guy when we hear that name. We think of the friendly, high quality, department store, owned by it’s staff, that is never knowingly undersold. How fantastic is that.
Some companies opt for made up names without any preconceptions like Ebay for instance. I wanted a name that was easily remembered even a week after being verbally recommended. It was at that time a direct message tweet came in from a photographer in the outback in Australia. “When you release the lock on your JRS ball head does the camera go all floppy chicken on you?” Floppy chicken I thought. What a great expression, so I bought the .com and the .co.uk right away. Funky chicken (not available) would have been better because floppy chicken has all sorts of negative connotations including death and male impotence but I liked it and so it stuck.
The Floppy Chicken website needs to completely define the brand because it is the brand. A viewer should be able to see exactly what we sell and form an instant opinion of our product quality, style, goods, and services. This process should be fast and fun, providing a wonderful visual experience. The website needs a simple easy to use interface and to deliver the wow factor on every page. In doing so it might just become the talk of the industry. My book will be only a small part of the Floppy Chicken product range. FC will represent the work of many photographers and sell prints of all sizes and greetings cards as well as books.
The nitty gritty – building a website from scratch
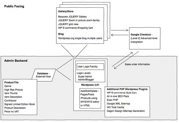
I love content-managed web design systems and the good news is they are relatively inexpensive or even free. The WordPress platform is one such system that I’m very familiar with. It uses off the shelf templates or ‘themes’ designed to meet general needs or can be developed with the use of custom made themes. The WordPress platform looks great on all browsers, runs on all mobile devices, has a vast array of plug ins available and is search engine friendly.
A good web design team should be able to create a very flexible theme and website using the WordPress platform that looks fantastic and delivers the kind of end user experience that puts us right up there with the best in the world. So I set about finding such a team.
I was already in the process of recruiting a web design team to develop the perfect customisable website for my Evolve group of wedding photographers when the Floppy Chicken idea came up. So I awarded the Floppy Chicken website project to the winners to get them started.
I had used the social media platform Twitter to find the ideal web design team. I Tweeted my needs to my 2000 or so Twitter followers asking them to recommend or re tweet. And my request reached a vast audience as a result.
Within a few hours I had received numerous applications and recommendations. Over the next week or so I shortlisted and went on to interview the final group of six web design teams. There was no contest. I just liked the Angel SEO team right from the off. Their portfolio of work for photographers was non existent, their presentation was not great but they, the team, are wonderful. It’s people that matter to me. Creative, fun, passionate people with a smile and professionalism. The Angel team were the last of my shortlist to see and at our initial interview/ meeting I made the decision right there and then. I said ‘lets make this happen’.
Within an hour of our meeting I produced a spreadsheet of my needs for Floppy Chicken and within a few emails we were up and running. The Angel team set up a project forum driven by Basecamp. I find this system a very effective spine in project communication. Basecamp is a seriously impressive utility indeed and one Angel SEO will be using for each of our Evolve photographer website projects too.
The first rule of marketing is to know your customer. So Angel SEO invented a set of personas for our prospective customers. I modified them slightly to better reflect my vision and together we had created a target audience to keep in mind throughout the web design process. Here are four of our invented Personas to give you a taster:
The Art Director at a Fine Art Gallery
Key Goal: Looking to purchase prints for a home gallery
Paul Naylor: Age 52
- Lives with wife with 3 children and eldest child who is about to go to university
- Works as art director for local fine art gallery with a huge appreciation for art and creativity
- Paul is wealthy and spends a lot of money on art, particularly fine art photography (very proud of his collection)
- Average – good connection speed. Uses the Internet mostly at work.
- Heard about the site and knows of many of the contributors
- Paul is an average to slow Internet user – he can get frustrated when faced with obstacles and wants a hassle free experience
The Full Time (affluent) House Wife
Key Goal: Looking to purchase a framed print for husband‟s city pad for wedding anniversary.
Liz (to friends) Mathews Age 45
- Full time mum, living with 2 children – husband works away in London most of the week.
- Slow-average connection speed as lives remotely and providers are limited. This does not concern Liz as she is accustomed to this.
- Liz is an experienced online shopper – does not really use the Internet for anything but shopping or keeping in touch with her husband.
- Liz is busy but has her days well planned out.
- Liz regularly lunches with the ladies where they often talk about their current purchases, shopping experiences. They often recommend websites to each other.
The Interior Designer
Key Goal: To purchase 120 art prints ready for framing. There will be one in each room of three new hotels.
Natalia Morrison: Age 29
- Lives in a loft apartment in Putney
- Works as a freelance Interior design consultant working for an international agency specialising in boutique hotels.
- Always on the lookout for the work of emerging artists to deliver good returns on her client‟s investments.
- Runs half marathons for fun six times a year.
- Writes a column for the BBC Grand Designs magazine.
- Loves the thrill of speed dating.
The Semi Pro Photographer
Key Goal: Looking for inspiration for a fine art photography shoot:
Matt Aldridge: Age 35
- Works in retail management and lives with his wife and child
- Is comfortable but watches what he spends
- Matt is always on the go – at work, home and hobby
- Has personal photo blog with a keen following and makes the occasional sale
- Passionate about photography and looking to be a full time professional. Has purchased one of Lovegrove photography DVDs and saving to attend a course.
- Has full photography kit and set up that he has collected over the years.
- Very tech savvy with a good Internet speed
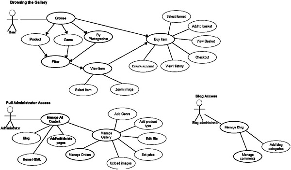
With the personas created it was time for some scenario mapping by Sharon. This resulted in flow diagrams that led to the website structure. The initial specification I had given Angel SEO was to allow for up to 20 Contributors submitting pictures in any of 12 Genres and delivered within 8 product groups.
We bounced layout designs to each other and found common ground in the simplification of the user experience. It’s great having the direct input of graphic artists, coders, usability experts and other first rate web professionals at this stage. The downside is there is so much input from the team that needs careful scrutiny and response by me. Many hours of my time have been needed to give the project the attention it deserves. Not wasted time however, but unexpected time none the less. When the FC custom WordPress theme is eventually created it will work straight away with near perfect functionality such is the attention to detail being afforded to it in the early design stages by all of us. In the past my way of doing things was to build it, get it working, then get it right. This has always resulted in doing things more than once and is not an efficient use of resources or time.



The next process was to produce the ‘wire frames’. These simple diagrams are used to establish functionality and illustrate the user experience path. It is clear to see that Sharon Saxton at Angel SEO loves this stage of the process. I enjoy working with fellow creatives who are driven by a true passion for excellence. Here are just two of the five or so wire frame designs made prior to final design.
Wireframe 2. Click on the photographer link on the LHS
The left menu will expand to reveal all photographers
The user can..
select a photographer from the left to be taken straight to that photographer gallery home page (3)
filter the photographers via letter ranges or view all
sort via most recently added or most popular
roll over gallery to reveal (lightbox) larger image, name and brief bio and click to view that gallery

Wireframe 5. User clicks through to more details
The user can..
see the photographer name and works title
select option and price (and details) may change (TBC)
select each tab to read more details about product and delivery
zoom into the image (x1000 soft focus) which will display RHS
buy the product which will be added to the cart.
proceed to checkout
Logo design
In the top left of the wire frames you can clearly see the space left for the Floppy Chicken logo. I gave Luke a couple of hours to come up with some ideas and these are just a few of the ideas he produced:

We decided to go with a simple black on white logo and match it to a font. We used it on the spine of the book too with the FC monogram. You can get Penguin books, Puffin books and now Floppy Chicken books too.
Now comes the final website construction stage using bespoke JQUERY coding that will be mobile device friendly including the iPad and iPhone. By mid February the floppy chicken at www.floppychicken.com should be alive and kicking. There will have been some changes to the planned specification but not many. My first collaborative art book will be at the print stage prior to shipping on the slow boat from South Korea.
If you would like to be considered as a contributor to the Floppy Chicken gallery email Laura in the first instance.
For information on the Evolve programme for wedding photographers destined for the top email Blaise for more information.
Floppy Chicken web design team: www.angelseo.com
Please feel free to comment below.
Damien
Great article and always inspiring. Though it always seems to leave me with more questions….
:o)
thanks
Tony
I must tell you Damien that I was reading your article in photo pro, leaned over to the computer and typed floppy chicken into the address bar, the first site that came up was an information site all about poultry, it sure made me laugh, I did scroll down and found you on the first page thyank god.
Haha Dave,
It won’t be long now and we will have Floppy Chicken populated and in business. I just had to get SWPP out of the way. I’ve also been caught out by my Evolve 3 group due to start at the end of March. Three of them have started already and my time is even scarcer. They are my priority now as their future is in my hands ;)
Kindest regards, Damien.
I really hope to meet you irl in 2011 Damien.
/Benny
Really excellent article this, well written and comprehensive….. you cover the whole process well. Rob Brook’s comments are spot on…….. only thing is that you say “By the time you read this feature the floppy chicken at http://www.floppychicken.com should be alive and kicking.”…… Oh, you underestimated the power of blogs and social media – everyone is looking at floppychicken already!
Looks like it will take shape nicely though. Good luck.
Hi Matthew,
You spotted the error. I failed to remove that line from my copy destined for print in mid January. I’ll pull it out now and I’ll blog when FC is live. :))
Damien.
Having been a web developer in the past I read the title with a slight smile on face. Wrongly assuming it would be flawed for just once. Sadly I can’t find one point to pick up on it’s an excellent article Damien A+
Thanks Rob,
I thought I was being a bit cheeky with the title. Attention grabbing it was but as you kindly pointed out the substance matches the promise. Thank you for your support in 2010.
Kindest regards,
Damien.
I should add this is a terrific article, as Markus says it’s good of you to share such details thinking with us.
Thank You Murray :))
I had a look at the Basecamp website, looks really good, it’s a pity you cant use it on a project by project basis. I couldn’t justify the monthly cost. Perhaps there’s an opportunity for you here to set it up and charge photographers a small fee per project.
Hi Murray,
We have gone one better than to supply access to Bootcamp. We have taken on a team who use it to handle the whole web project system. A project organisation tool is noting without the team delivering the project.
Best wishes,
Damien.
This stimulating story is essential reading for every photographer who has a website. (That’ll be every photographer then!)
Damien, your openness is unique – thanks for generously sharing this information. Valuable experience of best practice.
You might just call it another part of being an entrepreneur but I think the above is proof that there is a ‘website publisher extraordinaire’ to be added to your titles. Heck, just ‘publisher extraordinaire’ too – what with the book and curating venture this web project is giving life to.
Cheers :-)
Thanks Markus,
I hope I haven’t got one too many plates spinning this time. My new flash / brolly bracket project is just as big and yet to launch.
Thanks for your support in 2010.
Best regards,
Damien.
Great Damien! I just love your business skills and creativity. I want to come and work with you :-) For free of course :-)
Keep on rocking!
Regards, Benny
Hi Benny,
Why not. We should at least shoot together in 2011. Stay in touch and understand that your support and kind words in the comments here on Prophotonut mean such a lot to me.
Best regards,
Damien.
Damien,
This is absolutely fantastic! Now I understand why you had such an enthusiastic response when I made the floppy chicken comment. I couldn’t for the life of me figure out how the term could have ignited you so and compelled you to register the domains to boot! This project sounds fascinating and I can’t wait to see the results. And, I admit to being just a tad chuffed at providing one of the kernels of inspiration. Thanks for the mini-shout out.
Cheers,
Michael
Hi Michael,
Thank you for the germ of an idea and the phrase to boot. As our conversation was in DMs (private messages) on Twitter I didn’t feel at liberty to disclose your identity. I owe you a pint :))
Cheers, Damien.